24年正在辛苦备考的你们,快来get!

— 24年二建实务各科备考计划 —
让你清晰明了知道如何备考
让你快速分清知识重难点
让你备考不再手忙脚乱!
↓↓
今日仅限100个名额,先到先得!
市政:
市政:
机电:
公路:
水利:
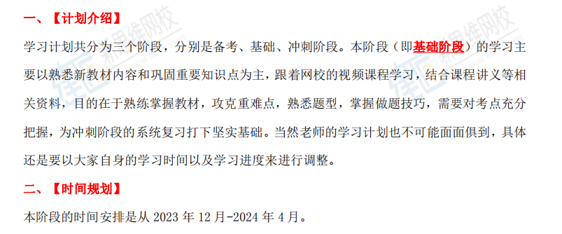
2024二建《实务各科备考计划》不是盲目整理考试大纲背诵,而是循序渐进,扎实基础,步步为营掌握考点!越早使用,效果越好!立即领取,细看,跟学!领跑2024,助你赢在起跑线!
2025年社工考试将采用“变换卷”技术!需注意这些!04-02
2025年社工考试将提前至5月?01-06
2024年一级建造师职业资格考试大纲12-16
2024年二级建造师职业资格考试大纲12-16
【重磅消息】注安教材今年不改,明年大动!2025注安备考指南!05-08
干货警告!2024二建考试上岸稳了!01-16